статьи кадры

Постановление №2131 на 2026 год: Упрощенное трудоустройство и защита работников в приграничных регионах

Постановление Правительства РФ от 25.12.2025 № 2131 продлевает на 2026 год ряд важных антикризисных мер в сфере труда. Две ключевые нормы этого документа — упрощенный порядок трудоустройства граждан, прибывших с территорий Украины, ДНР и ЛНР, а также особый механизм приостановления трудовых договоров для работодателей в приграничных регионах. Эти меры призваны решать конкретные, острые проблемы на рынке труда и действуют ограниченно — до 1 января 2027 года.

Часть 1. Упрощенный порядок подтверждения квалификации для прибывших граждан

Пункты 8-11 Постановления № 2131 устанавливают специальные правила для трудоустройства лиц, вынужденно покинувших Украину, ДНР, ЛНР и прибывших в Россию в экстренном массовом порядке. Это касается как граждан этих территорий, так и лиц без гражданства, постоянно там проживавших.

Кто может быть принят по упрощенным правилам

Правила применяются только при приеме на работу, требующую специальных знаний или специальной подготовки (например, врачи, инженеры, педагоги, токари высокой категории). Для неквалифицированного труда общий порядок приема остается неизменным.

Два законных способа приема без документов об образовании

Постановление предлагает работодателям два альтернативных пути.
Способ приёма Суть способа Ключевые условия и документы
1. С последующим подтверждением квалификации
(п. 8, подп. «а»)
Работник принимается на работу без предъявления диплома или иного документа об образовании. В трудовом договоре фиксируется срок, в течение которого он должен подтвердить свою квалификацию. • Условия и срок подтверждения устанавливаются локальным нормативным актом работодателя (например, Положением о подтверждении квалификации).
• При разработке мнение представительного органа работников (профсоюза) учитывается обязательно.
2. На основе свидетельства о независимой оценке квалификации (НОК)
(п. 8, подп. «б»)
Работник предъявляет свидетельство о квалификации, выданное центром независимой оценки квалификации (ЦОК/НОК), вместо диплома. Подтверждает соответствие профессиональным стандартам. • Свидетельство выдаётся в срок не более 8 рабочих дней после успешной сдачи экзамена.
• Это наиболее надёжный вариант для работодателя — подтверждение объективное, независимое, соответствует национальной системе квалификаций.

Пути подтверждения квалификации

По Постановлению Правительства РФ № 2131 (п. 8) | Без диплома, но с гарантией компетентности

Способ А

С последующим подтверждением квалификации

  1. Работник принимается на работу без диплома.
  2. В трудовом договоре указывается срок подтверждения (например, 3–6 месяцев).
  3. Условия подтверждения — в локальном акте работодателя (например, Положение о проверке знаний).
  4. Мнение профсоюза или иного представительного органа учитывается при разработке.
  5. Если квалификация не подтверждена — расторжение договора (по соглашению или иным основаниям).
✅ Преимущества:
Гибкость, возможность внутренней оценки.
⚠️ Риски:
Субъективность оценки, возможные претензии со стороны трудинспекции.

Способ Б

На основе свидетельства НОК

  1. Работник проходит профессиональный экзамен в аккредитованном Центре оценки квалификаций (ЦОК/НОК).
  2. Экзамен соответствует национальному профессиональному стандарту.
  3. Свидетельство о квалификации выдаётся в течение 8 рабочих дней.
  4. Работодатель принимает сотрудника на основании этого документа — как равнозначного диплому.
  5. Дополнительное подтверждение не требуется.
✅ Преимущества:
Объективность, защита от рисков, соответствие системе НОК.
💡 Рекомендация:
Использовать для ключевых должностей.
📌 Общее:
• Оба способа допускаются только если профстандартом не требуется обязательное образование.
• Применяются в рамках временных мер до 31.12.2026 (п. 8 Постановления № 2131).
• Трудовой договор оформляется в обычном порядке.
❗ Совет: При выборе между способами учитывайте:
Способ А — для внутренних переводов и должностей с низким риском,
Способ Б — для ответственных позиций и новых сотрудников.

Как действовать работодателю: пошаговая инструкция

  1. Определите необходимость. Убедитесь, что вакансия требует специальной подготовки и может быть замещена по данной норме.
  2. Выберите способ. Решите, будете ли вы устанавливать собственный порядок подтверждения или потребуете прохождения НОК.
  3. Подготовьте локальный акт. Если выбран первый способ, разработайте и утвердите Положение о порядке подтверждения квалификации, согласовав его с профсоюзом.
  4. Заключите трудовой договор. В текст договора обязательно включите условие об избранном способе.
  5. Образец формулировки (для способа 1):
  6. «Работник принят на должность [название] без предъявления документов об образовании с последующим подтверждением квалификации в порядке, установленном Положением от [дата] № [номер], в срок до [дата].»
  7. Образец формулировки (для способа 2):
  8. «Основанием для заключения настоящего договора без предъявления документов об образовании является свидетельство о квалификации № [номер] от [дата], выданное [наименование центра НОК].»
  9. Действуйте по результатам.
  • Если квалификация подтверждена (способ 1) или предъявлено свидетельство НОК (способ 2) — трудовые отношения продолжаются на общих основаниях.
  • Если квалификация не подтверждена в срок (способ 1) — работодатель вправе провести аттестацию (п. 9 Постановления). На основании отрицательного заключения комиссии можно: а) уволить работника по п. 3 ч. 1 ст. 81 ТК РФ (несоответствие должности); б) с его согласия перевести на другую, неквалифицированную работу.
Важно: Применять эти правила можно только для профессий, включенных в специальные перечни Минтруда (п. 10 Постановления). До утверждения новых перечней на 2026 год следует ориентироваться на актуальные списки, выпущенные в рамках действия предыдущего Постановления № 511.

Часть 2. Приостановление трудовых договоров в приграничных регионах

Пункты 13-15 Постановления регулируют сложную ситуацию для работодателей и работников в Республике Крым, Краснодарском крае, Белгородской, Брянской, Воронежской, Курской, Ростовской областях и г. Севастополе, чья деятельность остановлена из-за чрезвычайной обстановки.

Условия для приостановки договора

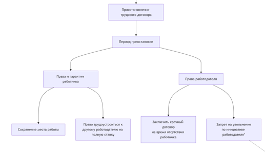
Приостановление действия трудового договора возможно при одновременном соблюдении двух условий:
  1. Работодатель расположен в одном из указанных выше субъектов РФ.
  2. Невозможность работы связана с:
  • Приостановкой деятельности из-за недружественных действий иностранных государств.
  • Эвакуацией (временным отселением) работников.

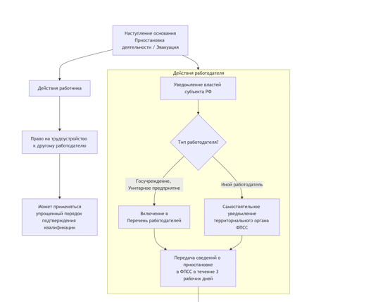
Порядок действий для работодателя и работника: пошаговая схема

Процедура четко регламентирована и требует взаимодействия с региональными властями и Фондом пенсионного и социального страхования (ФПСС).

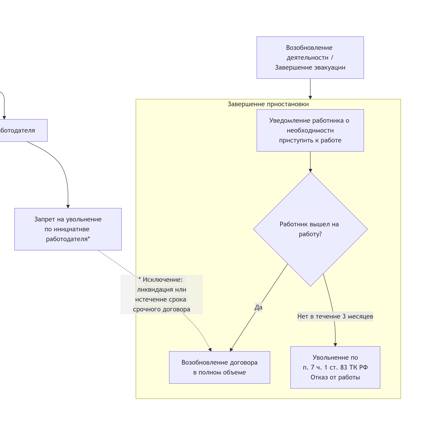
Ключевые последствия и гарантии в период приостановки

  • Для работника: Сохраняется место работы (должность). Возникает право устроиться к другому работодателю на полную ставку (п. 13 Постановления). К такому работнику также могут применяться упрощенные правила подтверждения квалификации, описанные выше.
  • Для работодателя: Запрещено увольнение по своей инициативе (кроме случаев ликвидации). Можно принять другого сотрудника по срочному трудовому договору на время отсутствия основного (п. 13 Постановления). Основанием для такого срочного договора будет исполнение обязанностей отсутствующего работника, что прямо предусмотрено ст. 59 ТК РФ.

Финансовые и административные послабления

На период приостановки деятельности для включенных в перечень работодателей не применяются финансовые санкции и штрафы за несвоевременное представление сведений в систему персонифицированного учета и соцстрахования (п. 14 Постановления).

Заключение и практические рекомендации

  1. Используйте возможности, но соблюдайте ограничения. Упрощенный порядок приема — это инструмент для закрытия реальных кадровых потребностей, а не способ избежать проверки квалификации. Строго следуйте перечням Минтруда.
  2. Документируйте все. Любое решение о приеме по упрощенным правилам, приостановке договора, уведомление властей должно иметь письменное подтверждение. Это критически важно для защиты от потенциальных споров и претензий контролирующих органов.
  3. Следите за процедурой. Соблюдайте все установленные Постановлением короткие сроки (3 дня для уведомления ФПСС и т.д.). Нарушение процедуры может лишить работодателя права на применение специальных норм и послаблений.
  4. Консультируйтесь с юристом. Специфика приграничных регионов и индивидуальные обстоятельства каждого случая могут потребовать отдельного правового анализа для минимизации рисков.
Нормы Постановления № 2131 на 2026 год создают необходимый правовой баланс, с одной стороны, давая бизнесу и людям гибкие инструменты для адаптации, а с другой — обеспечивая защиту ключевых трудовых прав работников в исключительных обстоятельствах.