статьи госзаказ

ПП 1875 с изменениями 2025: Как заказчику рассматривать заявки с новыми правилами о российских товарах

Введение: Новые правила игры в госзакупках

С 19 июня 2025 года вступили в силу масштабные изменения в Постановление Правительства РФ № 1875, которые кардинально меняют логику подтверждения страны происхождения товаров. Эти изменения требуют от заказчиков принципиально нового подхода к подготовке документации и рассмотрению заявок. Данное руководство предоставляет максимально подробный анализ всех аспектов применения новых правил с учетом последних разъяснений Минфина и методических рекомендаций ГКУ «Центр государственных закупок Сахалинской области».

1. Нормативная база и ключевые изменения

1.1. Основание для изменений

  • Постановление Правительства РФ № 1875 от 19.06.2025 (новая редакция)
  • Письмо Минфина России от 25.07.2025 № 24-06-06/72389
  • Методические рекомендации ГКУ «Центр государственных закупок Сахалинской области»

1.2. Суть изменений

Нововведения затронули пункт "з" пункта 3 ПП № 1875, установив новый порядок подтверждения страны происхождения для товаров из позиций 1-433 Приложения № 2 к Постановлению.
Ключевое изменение: При отсутствии товара в Реестре российской промышленной продукции (РПП) и наличии соответствующей декларации заказчика, для подтверждения происхождения товара из РФ достаточно указания страны происхождения в заявке без предоставления дополнительных документов.

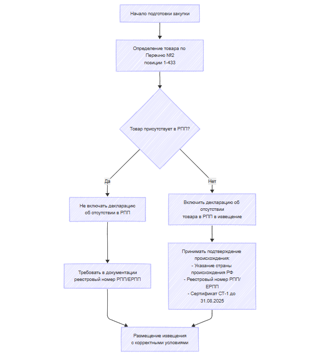
2. Детальный алгоритм действий заказчика

2.1. Подготовительный этап (до размещения извещения)

2.2. Этап рассмотрения заявок

После получения заявок заказчик должен действовать по следующему алгоритму:
Определение статуса товара
  • Проверить наличие товара в РПП на дату размещения извещения
  • Установить наличие/отсутствие декларации в документации
Классификация заявок
  • Выявить заявки с реестровыми номерами РПП/ЕРПП
  • Выявить заявки с указанием страны происхождения
  • Выявить заявки с сертификатами СТ-1 (для позиций 362-399, 433 до 31.08.2025)
Применение правила "второй лишний"
  • В зависимости от сценария применить соответствующие правила отклонения

3. Все возможные сценарии рассмотрения заявок

3.1. Сценарий 1: Товар ПРИСУТСТВУЕТ в РПП (декларации отсутствия НЕТ)

Правила рассмотрения:
  • Приоритет имеют заявки с реестровым номером РПП/ЕРПП
  • Заявки без реестрового номера отклоняются, даже если указана страна происхождения "РФ"
  • Правило "второй лишний" работает по принципу приоритета реестрового номера
Примеры оценки заявок по РПП

Оценка заявок по признаку наличия в Реестре промышленной продукции (РПП)

Пример 1.1: Присутствие заявки с номером РПП
Заявка Страна происхождения Реестровый номер Решение комиссии Обоснование
№1 РФ Нет ❌ Отклонение Отсутствие реестрового номера при наличии товара в РПП
№2 Китай Нет ❌ Отклонение Иностранный товар
№3 Беларусь Нет ❌ Отклонение Отсутствие реестрового номера
№4 РФ Да ✅ Допуск Наличие реестрового номера в РПП

В случае, когда товар входит в Приложение №2 к ПП №1875 и производится в РФ, его отсутствие в РПП является основанием для отклонения заявки.

Пример 1.2: Все заявки без реестрового номера
Заявка Страна происхождения Реестровый номер Решение комиссии Обоснование
№1 Китай Нет ✅ Допуск Отсутствие российских товаров в РПП
№2 Китай Нет ✅ Допуск Отсутствие российских товаров в РПП
№3 Китай Нет ✅ Допуск Отсутствие российских товаров в РПП

Если ни один товар из номенклатуры не включён в РПП, то требование о предоставлении реестрового номера не применяется — заявки принимаются.

3.2. Сценарий 2: Товар ОТСУТСТВУЕТ в РПП (декларация присутствует)

Правила рассмотрения:
  • Для подтверждения происхождения из РФ достаточно указания страны происхождения
  • Реестровый номер имеет приоритет над простым указанием страны
  • Правило "второй лишний" работает против иностранных товаров при наличии хотя бы одной заявки с товаром из РФ/ЕАЭС
Примеры оценки заявок по РПП и стране происхождения

Оценка заявок при наличии российского товара: страна происхождения и реестровый номер

Пример 2.1: Наличие заявки с указанием страны происхождения "РФ"
Заявка Страна происхождения Реестровый номер Решение комиссии Обоснование
№1 РФ Нет ✅ Допуск Указание страны происхождения — достаточное основание для допуска при наличии российского товара
№2 Китай Нет ❌ Отклонение Иностранный товар при наличии российского аналога
№3 Китай Нет ❌ Отклонение Иностранный товар при наличии российского аналога

Если хотя бы одна заявка указывает страну происхождения "РФ", и товар не требует включения в РПП, иностранные заявки отклоняются.

Пример 2.2: Наличие заявки с реестровым номером
Заявка Страна происхождения Реестровый номер Решение комиссии Обоснование
№1 РФ Да ✅ Допуск Приоритет за заявкой с реестровым номером в РПП
№2 Китай Нет ❌ Отклонение Иностранный товар
№3 РФ Нет ❌ Отклонение Отсутствие реестрового номера при наличии товара в РПП и наличии заявки с номером

Если товар входит в Приложение №2 к ПП №1875 и есть заявка с реестровым номером, то все заявки без номера (даже с указанием "РФ") подлежат отклонению.

3.3. Сценарий 3: Особые случаи для товаров позиций 362-399, 433

Особые условия: До 31 августа 2025 года для этих товаров действует переходный период, когда сертификат СТ-1 приравнивается к подтверждению происхождения из РФ.
Пример 3.1: Смешанное подтверждение происхождения

Оценка заявок при смешанном подтверждении происхождения товара

Пример 3.1: Смешанное подтверждение происхождения
Заявка Страна происхождения Документ-подтверждение Решение комиссии Обоснование
№1 Беларусь Нет ❌ Отклонение Отсутствует документ, подтверждающий происхождение (СТ-1 или эквивалент)
№2 Китай Нет ❌ Отклонение Иностранный товар при наличии российского аналога
№3 РФ СТ-1 ✅ Допуск Представлено действительное подтверждение происхождения (сертификат СТ-1)
№4 РФ Нет ✅ Допуск Указание страны происхождения "РФ" — достаточное основание при отсутствии требования к СТ-1

Пояснение: При наличии хотя бы одной заявки с указанием "РФ" иностранные аналоги отклоняются. Для товаров, не требующих включения в РПП, достаточно указания страны происхождения. Если товар входит в РПП, требуется реестровый номер или СТ-1.

4. Практические рекомендации и сложные случаи

4.1. Проверка реестровой записи РПП

При наличии реестрового номера в заявке заказчик должен проверить:
  • Действительность реестровой записи на дату подачи заявки
  • Соответствие характеристик товара заявленным в документации
  • Наличие необходимого уровня локализации (для отдельных товаров)

4.2. Особенности для товаров ЕАЭС

  • Для товаров из Беларуси, Казахстана, Армении и Киргизии подтверждением происхождения является номер в ЕРПП
  • Товары из стран ЕАЭС приравниваются к российским при наличии реестрового номера

4.3. Сроки действия переходных положений

  • Для товаров позиций 362-399, 433 Перечня № 2 сертификат СТ-1 действует до 31.08.2025
  • После 31.08.2025 подтверждением происхождения будет только реестровый номер

4.4. Оформление протокола рассмотрения заявок

В протоколе необходимо подробно отражать:
  • Обоснование допуска/отклонения каждой заявки
  • Ссылки на нормативные положения
  • Информацию о проверке реестровых записей

5. Типовые ошибки и их предотвращение

5.1. Ошибки при подготовке документации

  • Некорректное указание наличия/отсутствия товара в РПП
  • Последствие: Неправильное применение правил рассмотрения
  • Решение: Двойная проверка перед размещением извещения
  • Отсутствие декларации при необходимости
  • Последствие: Необоснованное отклонение заявок
  • Решение: Четкий алгоритм проверки наличия товара в РПП

5.2. Ошибки при рассмотрении заявок

  • Неверное применение правила "второй лишний"
  • Последствие: Оспаривание результатов закупки
  • Решение: Пошаговый алгоритм рассмотрения для каждого сценария
  • Неучет переходных положений
  • Последствие: Необоснованное отклонение действительных заявок
  • Решение: Внимание к датам проведения закупки и специальным положениям

6. Пошаговые инструкции для различных ситуаций

6.1. Инструкция 1: Подготовка документации

  1. Определить, относится ли товар к позициям 1-433 Перечня № 2
  2. Проверить наличие товара в РПП на дату размещения извещения
  3. При отсутствии товара в РПП - включить декларацию об отсутствии
  4. При наличии товара в РПП - указать требование о предоставлении реестрового номера

6.2. Инструкция 2: Рассмотрение заявок

  1. Установить наличие/отсутствие декларации в документации
  2. Классифицировать заявки по типам подтверждения происхождения
  3. Применить соответствующий сценарий рассмотрения
  4. Составить протокол с подробным обоснованием решений

6.3. Инструкция 3: Проверка реестровых номеров

  1. Проверить действительность реестровой записи на дату подачи заявки
  2. Убедиться в соответствии характеристик товара
  3. Проверить уровень локализации (при необходимости)
  4. Зафиксировать результаты проверки в протоколе

7. Заключение

Новые правила ПП 1875 требуют от заказчиков повышенного внимания на всех этапах закупочного процесса - от подготовки документации до рассмотрения заявок. Ключевым фактором является корректное определение наличия товара в РПП и соответствующее оформление документации.
Данное руководство охватывает все возможные сценарии и предоставляет детальные алгоритмы действий для каждого случая. Следование этим рекомендациям позволит заказчикам минимизировать риски оспаривания и провести закупку в строгом соответствии с новыми требованиями законодательства.