Новости по 44-ФЗ/223-ФЗ/275-ФЗ госзакупки, тендеры и торги

Учет совокупного количества баллов в рамках применения постановления № 1875

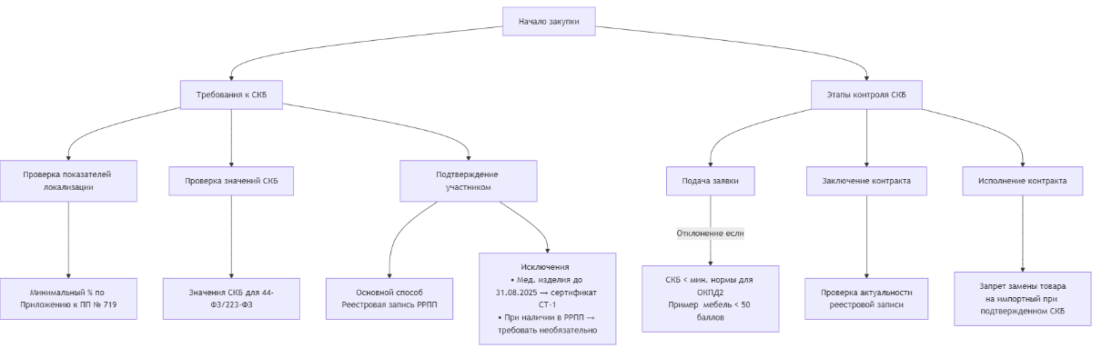
На основании письма ФАС России от 03.06.2025 № 28/51603/25 и позиции Минпромторга (письмо № 53728/12 от 15.05.2025), учет совокупного количества баллов (СКБ) при применении Постановления № 1875 регулируется следующими ключевыми принципами:

🔍 1. Обязательные элементы проверки

Заказчик обязан учитывать:
  • Показатели локализации из примечаний к Приложению Постановления № 719 (например, минимальный % СКБ для конкретных ОКПД2);
  • Значения СКБ, установленные для целей закупок по 44-ФЗ и 223-ФЗ.
  • Пример: Для автогрейдеров (ОКПД2 28.92.22) в 2025 г. минимальный процентный показатель СКБ — 75%. Если в заявке указано 56,87%, товар признается иностранным.

⚖️ 2. Порядок подтверждения СКБ участником

Основной документ: номер реестровой записи из Реестра российской промышленной продукции (РРПП) или евразийского аналога, содержащий актуальные данные о СКБ.
Допустимые случаи отсутствия СКБ в заявке:
  • Если сведения о баллах есть в реестровой записи, заявку нельзя отклонять только из-за их непредоставления участником.
  • Для медицинских изделий до 31.08.2025 допускается замена реестровой записи сертификатом СТ-1.

⚠️ 3. Проверка на всех этапах закупки

СКБ контролируется:
  • При подаче заявки: отклонение заявки, если СКБ ниже минимального значения для ОКПД2 (например, в мебельной промышленности при СКБ < 50 баллов);
  • При заключении контракта: если реестровая запись утратила актуальность или СКБ изменен;
  • При исполнении контракта: замена товара на импортный запрещена, если исходный был подтвержден СКБ.

📊 4. Особые правила для радиоэлектроники и медизделий

  • Радиоэлектроника: СКБ определяет уровень товара (1-й уровень — отечественный процессор). Подмена уровня при поставке запрещена.
  • Лекарства и медтехника: до 31.08.2025 СКБ можно подтверждать через сертификат СТ-1. Для отдельных изделий (калоприемники, дыхательные контуры) переходный период продлен до сентября 2025 г..

💥 5. Последствия нарушений

  • Для поставщика: отклонение заявки (если СКБ не соответствует требованиям) или расторжение контракта (например, при поставке импортного товара вместо российского).
  • Для заказчика: признание закупки недействительной при непроверке СКБ на этапе исполнения контракта.

💎 Заключение

СКБ — критический параметр для допуска товара в закупках по Постановлению № 1875. Позиция ФАС и Минпромторга устранила противоречия в трактовке правил, сделав акцент на:
  • Единых требованиях к СКБ для 44-ФЗ и 223-ФЗ;
  • Непрерывном контроле баллов на всех стадиях контракта;
  • Жестких санкциях за несоблюдение нормативов локализации 812.

Вот структурная схема учета совокупного количества баллов (СКБ) по Постановлению № 1875, основанная на позициях ФАС и Минпромторга: